根据《认监委关于明确电子产品及安全附件强制性认证依据标准换版有关工作要求的公告》(2022年第11号),电子产品及安全附件产品强制性认证依据的标准GB 4943.1-2022《音视频、信息技术和通信技术设备 第 1 部分∶安全要求》(以下称“新版标准”),已于2022年7月19日发布,将于2023年8月1日起实施并替代 GB 4943.1-2011 和 GB 8898-2011(以下称“旧版标准”)。
通过TC03技术专家组对标准主要差异进行分析,经全体成员会审及函审,形成新旧版本标准换版认证实施方式的技术决议如下∶
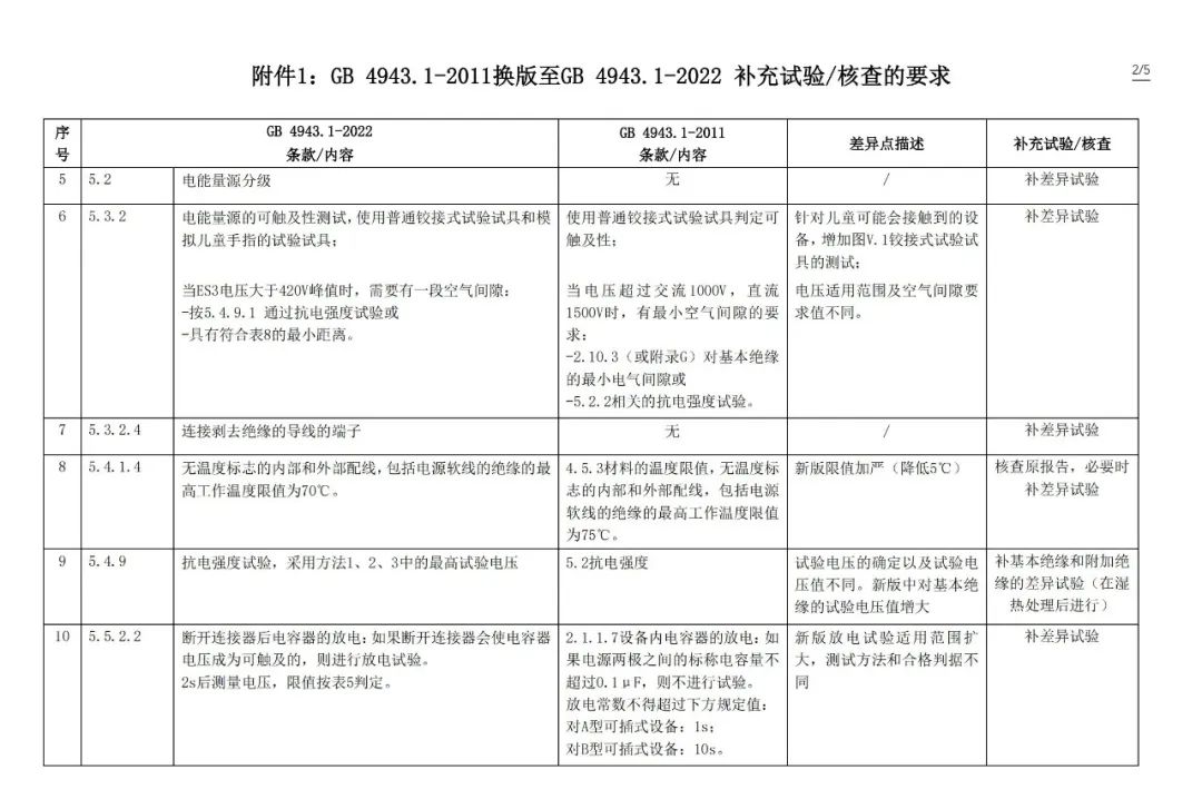
1.GB 4943.1-2011 换版至 GB 4943.1-2022 补充试验/核查的要求(见附件1)。 2.GB 8898-2011 换版至 GB 4943.1-2022 补充试验/核查的要求(见附件2)。 3.利用 IEC 62368-1 标准的 CB 报告和证书申请换发 GB 4943.1-2022 标准CCC证书需补测/复测的项目(见附件3)。
认监委TC03技术专家组
2022年9月23日


WF2防腐等级、粉尘云可爆性,金属与非金属材料分析、成分分析、3D扫描全尺寸测量、有害物质检测、MTBF寿命测试、可靠性测试、化学分析测试、SRRC无线型号核准、CTA入网认证、电磁兼容检测、国内外认证办理。
技术支持:质海检测技术(深圳)有限公司
备案号: 粤ICP备2022074887号-1